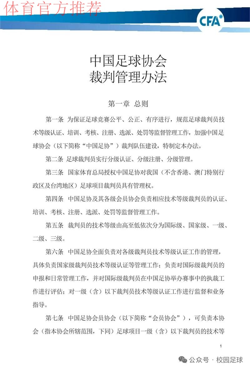
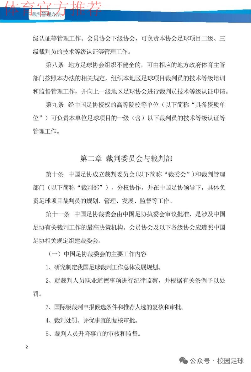
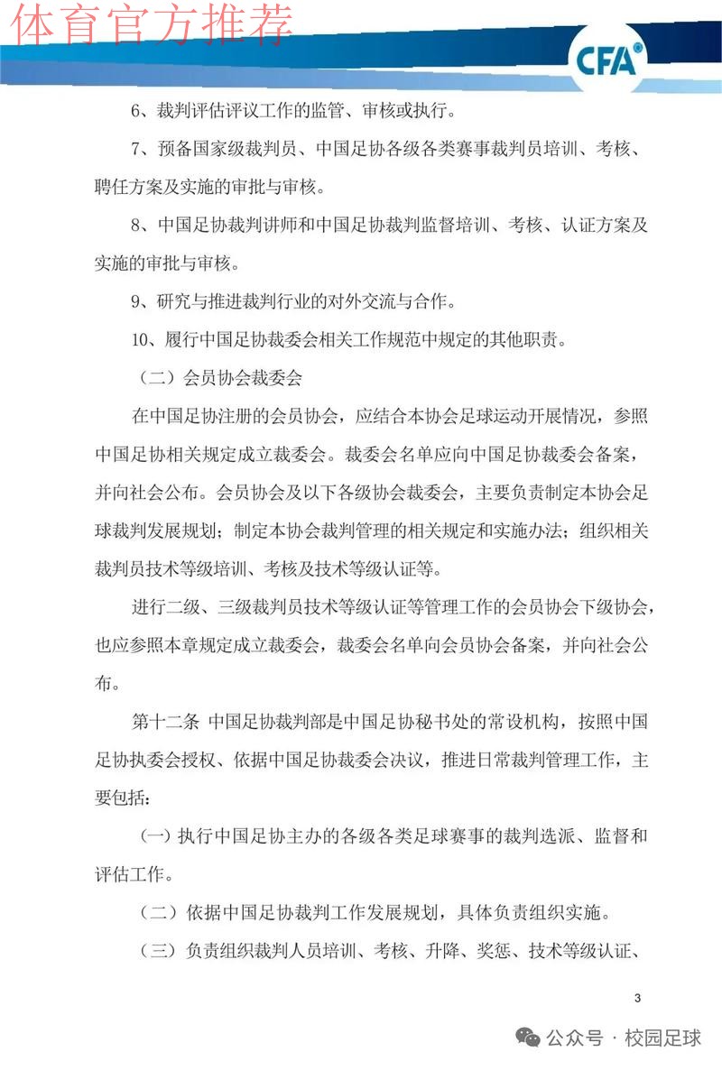
中国足协将进一步加强联赛裁判管理工作
在最近几个赛季中,围绕联赛裁判判罚的争议时常冲上热搜,一张红牌、一粒点球往往就能引发几天甚至几周的讨论。当中国足协明确表示将进一步加强联赛裁判管理工作时,这一信号本身就意味着一种态度的转变——不仅是要“管住”裁判,更是希望重塑联赛公信力,让比赛重新回到“实力说话”的轨道上来。

联赛公信力的关键支点是裁判。在任何职业联赛中,裁判既不是主角,也不应沦为舆论的靶子,但裁判的每一次吹罚都会直接影响比赛结果和联赛形象。近年中超、中甲、中乙等各级联赛中,部分比赛出现了对判罚尺度不满、质疑裁判专业水平乃至质疑裁判廉洁性的声音,这些问题在社交媒体放大后,对联赛品牌造成了不小冲击。正是在这样的背景下,“进一步加强联赛裁判管理工作”不仅是管理层的内部工作安排,更是回应球迷关切的一种制度承诺。
从“能吹”到“吹得好” 裁判管理的升级方向,并不只是增加几次培训这么简单。传统理解中,裁判管理更多停留在资格审核和赛前集中培训层面,只要完成体测、规则考试,通过选派程序就可以站上场。但现代职业联赛对裁判的要求早已不再是“懂规则”那么单一,而是涵盖技术、心理、职业素养、沟通能力以及对比赛节奏的整体把握。中国足协要想真正提升联赛裁判管理水平,就必须从系统设计到执行细节实现全链条升级,做到“选拔有标准、培训有体系、监督有手段、问责有力度、激励有方向”。

案例一 关键点球判罚引发连锁反应。某赛季一场争冠焦点战中,裁判在伤停补时阶段吹罚了一个极具争议的点球:防守队员与进攻队员身体接触是否构成犯规,在慢动作回放中仍存在较大争议。最终,这粒点球改变了比赛比分,也直接影响了当赛季的争冠形势。赛后,俱乐部发布官方声明表达“不满和疑问”,球迷在网络上展开激烈讨论,甚至有人翻出该裁判过往执法记录试图“寻找证据”。从技术角度看,这一判罚或许在规则范围内可以解释,但缺乏透明、及时、专业的说明,使得裁判的公信力很容易被怀疑。如果在事后管理环节中,能够有清晰的判罚评估报告和公开的技术解读,这样的争议至少不会演化成对整个联赛公正性的质疑。
规范选拔机制 让优秀裁判脱颖而出是加强管理的第一步。过去,裁判选拔有时被诟病为“关系链条太长”“上升通道不透明”,年轻裁判即使业务能力优秀,也可能因为缺乏机会而长期徘徊在低级别联赛。要解决这一问题,中国足协需要建立更为公开、可量化的选拔体系:一方面,强化基础考核,把体能测试、规则理解、实战表现数据化、常态化;引入多维度评价,如教练打分、观摩裁判员评估、技术委员会综合评定等,让“能跑得动”“敢判关键球”“沟通有分寸”的裁判被更多看见。只有当选拔过程透明、公平,联赛裁判队伍的整体氛围才会从源头开始改善。
系统化培训 让规则执行更趋统一。现代足球的规则虽然统一,但不同联赛、不同裁判对“尺度”的理解可能存在偏差。比如,什么样的身体对抗属于合理竞争,什么样的动作需要立即出牌,如何界定“明显得分机会”等,都需要在实际案例中不断磨合。中国足协在加强裁判管理的过程中,若能建立高频率、案例驱动的培训机制,就可以有效减少“同一动作不同判罚”的状况。通过大量视频复盘、模拟判罚和跨级别交流,统一尺度、统一标准,让裁判在场上更有底气,教练和球员对判罚也更容易形成稳定预期。
案例二 年轻裁判的成长困境。一名来自地方足协的年轻主裁,体能优良、规则掌握扎实,却因缺乏高水平比赛经验,在第一次执法中超比赛时显得明显紧张——多次对犯规吹罚犹豫,黄牌尺度忽宽忽严,导致双方球员情绪高涨。一场本应平稳的中游球队对话,却被无形中吹成了高火药味的对抗战。赛后,这名裁判承受了巨大的舆论压力,甚至一度想要退出高水平执法。如果在联赛裁判管理体系中,能够安排更完整的“梯队式成长路径”和心理辅导机制,例如从预备裁判、第四官员、视频助理裁判逐步过渡到主裁判,并配套经验丰富裁判员的“一对一带教”,这样的年轻裁判就不会在首次亮相时被推向舆论风口。
强化技术手段 引导舆论回到理性轨道。在全球范围内,VAR等技术手段已经成为高水平联赛的标配,中国联赛也在不断加大相关投入。但技术并非万能,如果缺乏完善的使用规范和公开的解释机制,VAR反而容易成为争议的另一个焦点。加强联赛裁判管理,应当包括对技术评估流程的管理:什么时候建议裁判回看视频、哪些情形可以维持原判、哪些判罚必须出具技术报告,都需要制度化。当关键判罚能够配合专业、适度公开的技术解读时,舆论就更容易从情绪化的指责转向理性的讨论,裁判也不再只是被动挨骂的角色。

严明问责与正向激励并行是“进一步加强联赛裁判管理工作”的核心。一方面,对于严重错判、漏判甚至存在违反职业道德行为的裁判,必须有清晰的调查流程和公开的处理结果,以维护联赛的严肃性;对于长期保持高水平稳定执法的裁判,也需要明确的激励机制,比如增加国际比赛推荐机会、提升执法等级、公开表彰、提高待遇等。只有让“吹得好的人有荣誉、有发展,吹得差甚至违规的人有代价、有边界”,裁判群体内部的价值取向才会真正发生变化。
联赛各方共同构建裁判尊重文化。加强裁判管理并不意味着将全部责任都压在裁判和中国足协身上。职业联赛是一个生态系统,俱乐部管理层、教练、球员甚至媒体和球迷都在其中扮演着重要角色。教练在发布会上对裁判的评价方式、球员在场上对判罚的即时反应、俱乐部官方渠道对争议判罚的表述风格,都在潜移默化地塑造公众对裁判的整体印象。当“输球就怪裁判”成为一种惯性思维时,裁判管理再完善也很难获得效果。在制度层面加大对无端攻击裁判行为的约束,与建立科学的申诉渠道并行推进,是改变舆论环境的必要手段。
从短期止争到长期树信任,联赛裁判管理需要耐心,也需要决心。短期内,提高裁判工作透明度、对典型争议判罚给出专业解释、强化赛后评估和通报,可以在一定程度上缓解外界不信任情绪;长期来看,则必须通过系统化的选拔、培训、技术支持和监督问责,让一代又一代裁判在更清晰、更公平的规则下成长。当裁判管理真正走向制度化、规范化、专业化,联赛赛场上的争议自然会减少,剩下的焦点就会回到技战术本身。
可以预见的是,中国足协在“进一步加强联赛裁判管理工作”的过程中,将面临观念更新、机制重构和外部期待三重压力。但这一步无论多难,都必须迈出。只有让裁判工作站在阳光下,让每一次哨声更接近规则的本意和比赛的公平,中国足球职业联赛的整体竞争力和公信力才能稳步提升,而这也恰恰是广大球迷和参与者最朴素、也是最坚决的期待。





需求表单
您的电子邮件地址不会被公开。必填字段已标记*