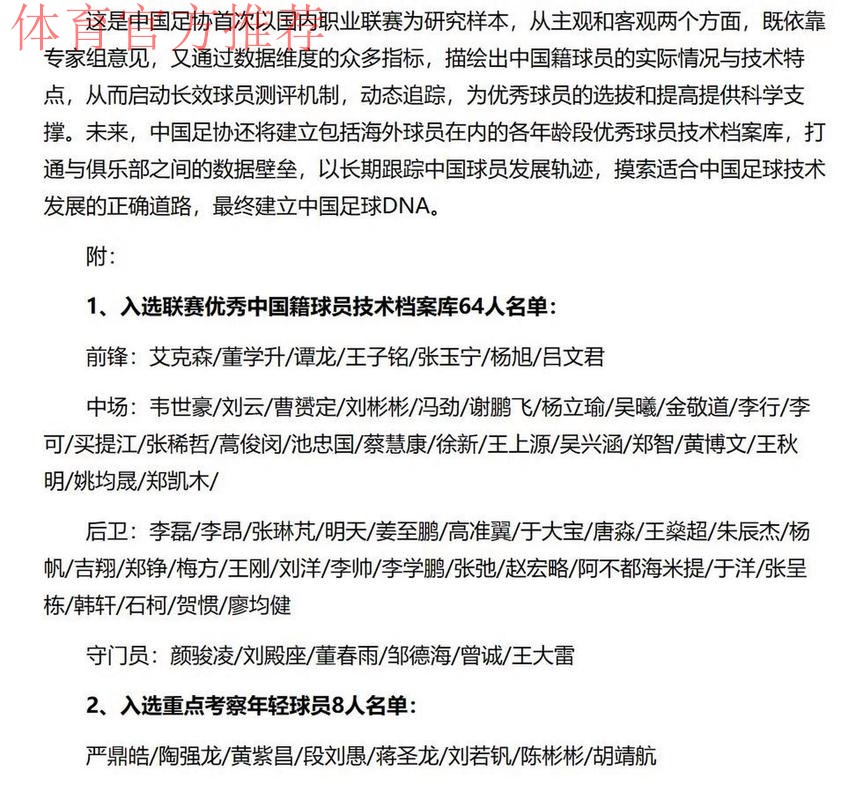
中国足协正式建立联赛优秀中国籍球员技术档案库

在中国职业足球联赛的看台之外,还有一场看不见的较量正在展开——那就是围绕球员数据、技战术表现和成长轨迹的系统化管理与深度挖掘。当“中国足协正式建立联赛优秀中国籍球员技术档案库”的消息传出时,很多人意识到,中国足球正在从“只看比分”走向“重视数据与过程”的新阶段,这不仅关乎当下联赛的竞争质量,更关乎未来十年国家队战斗力与青训体系的整体升级。

中国足协技术档案库的核心逻辑并不是简单地把球员的进球数、助攻数堆放在一起,而是试图构建一个从技战术能力、身体机能指标、心理素质评估到伤病与恢复记录的多维数据库。通过这种结构化的信息整合,可以更精准地区分“数据好看”与“实战价值高”的球员,也能在更长周期内观察一名球员的成长曲线和状态波动,从而为国家队选材、联赛运营和青训导向提供坚实的客观依据。

技术档案库的深层意义首先体现在国家队建设方面。过去很长一段时间,国家队选人更多依赖教练和球探的“肉眼观察”与局部统计,决策带有大量主观判断。如今如果能够调用覆盖整个联赛的优秀中国籍球员技术档案,教练组就可以通过大样本数据洞察:哪一类中场更善于向前传球,哪一类边后卫在高压逼抢下失误率更低,哪一类前锋在强度更高的比赛中依然能够保持跑动效率和射门质量。数据驱动与经验判断的结合,可以显著降低选材中的偶然性,使“为国家队而练”的理念真正落地。

从联赛运营层面来看,这一档案库有望改变俱乐部在队伍构建和球员使用上的思路。长期以来,一些俱乐部在签约或重用本土球员时,更多依赖“名气”和“印象”,忽视了球员在不同战术体系下的真实适配度。通过技术档案库中更精细的指标——比如压迫成功次数、无球跑动距离、关键拦截位置分布、逆风局表现评分等——俱乐部可以更科学地判断一名球员是否适合高位逼抢、快速反击或稳守反击型打法,也能更理性地进行续约谈判和薪酬定级,避免资源错配。

小标题 优秀中国籍球员技术档案的构成维度

完整的联赛优秀中国籍球员技术档案库,必然包含多层次、多维度的内容。最基础的,是传统意义上的技术统计,例如传球成功率、射门转化率、场均抢断和解围次数等。但真正体现档案库价值的,是对这些数据进行语境化、场景化的拆解与重构。比如,将传球成功率分为“向前传球”“在高压逼抢下传球”“对抗后出球”三类,再结合对手强度和比赛局面,就能显现出球员的真实抗压能力和关键球处理水平。

中国足协正式建立联赛优秀中国籍球员技术档案库

身体机能与运动表现数据也是档案的重要组成部分。通过可穿戴设备和比赛追踪系统,可以获取球员在不同阶段的奔跑速度分布、加速次数、冲刺峰值以及高强度跑动时间占比。这些指标不仅有助于评估球员在现代高强度比赛中的适应度,也能用来监测疲劳与伤病风险,帮助教练更合理地安排轮换与训练量。对于刚刚入选“联赛优秀中国籍球员”序列的年轻球员来说,这些数据还可以作为制定个性化体能和力量训练计划的重要依据。

中国足协正式建立联赛优秀中国籍球员技术档案库

更加难以量化但同样关键的,是心理素质与比赛气质的评估。虽然心理状态不能完全通过数字呈现,但通过长期记录球员在比分落后、客场作战、连续密集赛程等特殊情境下的表现波动,再结合专业心理测评结果,仍然可以建立一套相对稳定的心理画像。这样的档案能够帮助国家队和俱乐部在关键赛事前更精确地判断:谁更适合承担首发压力,谁更适合作为“奇兵”替补出场改变节奏,谁在点球大战或淘汰赛中拥有更强的心理韧性。

小标题 案例视角下的数据反哺效应

可以设想这样一个案例某支中游俱乐部的本土中场球员,在传统统计中并不显眼,进球不多,助攻也不突出,却在中国足协的技术档案库中被标记为“高价值组织者”。原因在于档案分析显示,他在中场三区的向前传球比例极高,且在被紧逼情况下仍能保持较高的成功率,他的“第二助攻”(发起导致助攻的那脚关键传递)次数远高于同位置球员,他的防守覆盖面积和抢断成功率也十分稳定。这种玩家型中场在以往可能被忽略,但在档案库支持下,他的真实价值被放大,并有机会被国家队教练组重点考察。

另一个典型情境是针对年轻边后卫的评估。某位U23球员在少量出场中展示了出色的速度与冲刺能力,却因比赛样本有限而难以获得更多信任。技术档案库通过比对他在预备队、青年队和杯赛中的海量数据,发现其在超过70分钟的比赛时间段里,高速回追次数仍能保持较高水平,且对抗成功率并未明显下降。这种跨赛事平台的数据验证机制,为主教练提供了更足的底气去给予年轻球员稳定出场时间,也推动联赛整体向“敢用、善用”本土新秀的方向转变。

小标题 对青训体系与人才梯队的长远影响

中国足协建立联赛优秀中国籍球员技术档案库的另一重价值,在于为青训体系提供了可追踪、可对标的模板。青训教练不再只是凭经验设定训练方向,而可以根据不同位置的优质本土球员技术画像,倒推青训阶段的能力培养重点。比如,档案显示高水平本土中后卫普遍具备较强的长传转移精度和宽广的防守视野,那么在青训阶段,对后卫的训练就不能仅局限于防守站位和抢断,还应强化出球能力和战术洞察。

通过对档案库中不同年龄段优秀球员的成长轨迹进行纵向分析,还可以总结出一套更适用于中国球员的成长节奏:什么年龄段适合强化基础技术,什么阶段更应重点提升对抗能力与比赛阅读,何时开始有意识地进行位置多样化训练。数据反哺青训,能够避免某一阶段训练过度强调某个单一能力,导致球员在成年后出现“技术偏科”的问题,对提升整体人才梯队质量意义重大。

小标题 规范数据标准与保护球员权益的平衡

要让技术档案库真正发挥作用,首先需要建立统一、规范且透明的数据采集与评估标准。如果各俱乐部使用的统计口径参差不齐,或者不同赛场的数据质量差异过大,那么档案库中的指标就会失去横向比较价值。中国足协在建立档案库的必须推动统一的数据标准体系,明确各类技战术指标的定义、采集方式与审核流程,并定期组织第三方机构进行质量评估,确保数据的客观性和可比性。

球员个人隐私与数据权益保护也是不可回避的问题。技术档案中不仅包含公开比赛数据,还可能涉及身体机能、伤病历史乃至心理测评等敏感信息。如何在充分利用档案库提升足球整体水平的避免数据被滥用或商业化过度开发,是制度设计层面必须重点考虑的议题。合理的做法,是明确数据使用边界,将敏感信息的访问权限严格限制在国家队教练组、相关医疗与科研团队,并通过信息脱敏与授权机制来平衡发展需求与权益保护。

小标题 面向未来的系统工程

中国足协正式建立联赛优秀中国籍球员技术档案库

联赛优秀中国籍球员技术档案库本身不是一个终点,而是一个长期进化的系统工程。随着联赛转播技术、追踪系统以及人工智能分析工具的不断升级,档案库的维度与深度也会持续扩展。未来可以在现有基础上接入更多战术层面的高阶数据,如空间占用效率、跑动路线多样性、不同阵型下表现对比等,用以支持更复杂的对手分析与战术模拟。通过机器学习算法对历年档案数据进行训练,有望构建出针对特定位置和风格的球员发展预测模型,为俱乐部转会决策和青训布局提供前瞻性参考。

从更宏观的视角看,中国足协正式建立这一技术档案库,是中国足球向现代职业体育管理体系靠拢的重要一步。不再只围着比分和舆论旋转,而是将科学训练、精细管理与数据决策作为提升竞争力的核心抓手。当越来越多优秀中国籍球员的职业生涯被完整记录、系统分析并合理运用时,中国足球也将逐渐形成自己的知识库和经验体系,从“零散的个人闪光”走向“可复制的系统成功”,这才是技术档案库背后更值得期待的深远意义。

中国足协正式建立联赛优秀中国籍球员技术档案库

  • 分享至:

需求表单

您的电子邮件地址不会被公开。必填字段已标记*